不銹鋼是耐空氣、蒸汽、水等弱腐蝕介質或具有不銹性的鋼種,又稱不朽耐酸鋼。不銹鋼是在鐵-碳合金中增加鉻的元素,為鐵-碳-鉻三元素結合的金屬,將碳穩定在0.2%的含量時,鉻的含量增加到12.5%時,呈現出不銹性。不銹鋼的耐蝕性主要從鉻元素中獲得,當鋼中的含鉻量達到12%左右時,鉻與腐蝕介質中的氧作用,在鋼表面形成一層很薄的氧化膜,可以阻止鋼進一步腐蝕。鋼中鉻低于12.5%時,一般稱為合金鋼,相對易銹蝕。只有鉻含量不小于12.5%時才稱之為不銹鋼。
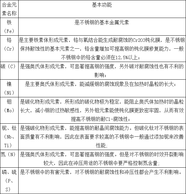
不銹鋼中的合金元素

不銹鋼按成分可分為Cr系(400系列)、Cr-Ni系(300系列)、Cr-Mn-Ni(200系列)、耐熱鉻合金鋼(500系列)及析出硬化系(600系列)。
鉻為鋼灰色金屬,鉻礦常被加工成鉻鐵,90%以上用于不銹鋼的生產。世界鉻鐵礦資源總量超過120億噸,據美國地質調查局的數據顯示,鉻鐵礦資源在全球分布極不均衡,主要分布在南非、哈薩克斯坦、津巴布韋、芬蘭、印度、巴西等國,其中,南非、哈薩克斯坦和津巴布韋是世界上鉻鐵礦資源最豐富的3個國家。我國鉻礦資源很大程度以來進口,南非、土耳其和津巴布韋是我國鉻礦的主要進口國,分別占2017年我國鉻礦進口數量的72.34%,8.04%和3.23%。
世界鉻鐵礦儲量和儲量基礎(商品級礦石)

我國鉻礦資源行政區劃占比

2017年我國鉻礦進口數量國別占比

2017年全球鉻礦產量約為31,000.00千公噸,同比增長2.65%。其中,南非是世界上最大的鉻礦生產國,2017年鉻礦產量占全球的48.39%,哈薩克斯坦、印度、土耳其分別比17.42%,10.32%和9.03%。2017年南非鉻礦產量為15,000.00萬噸,同比增長2.04%。
全球鉻礦產量變化(千公噸)

2017年全球鉻礦產量分國別占比

我國不銹鋼粗鋼產量逐年攀升,需求持續增長,我國對鉻礦需求預期將持續上升,2017年我國鉻礦進口數量達13,865,021.72噸,同比增長31.10%,鉻鐵進口數量達2,873,496.35噸,同比增加12.30%。
2010-2017年我國進口鉻礦數量變化(噸)

2004-2017年我國鉻鐵進口數量(噸)及其同比變化(%)

鎳,是具有延展性和鐵磁性的近似銀白色的金屬元素,能夠讓不銹鋼產生高度耐腐蝕性,并增強鋼的韌性,在300系列和BN系列不銹鋼產品中使用最多。
全球鎳礦儲量排名前三的國家分別為澳大利亞、巴西、俄羅斯,分別占全球鎳礦儲量25.68%、16.22%、10.27%,中國鎳礦儲量排名全球第八。產量上看,印度尼西亞鎳礦產量為最高,2017年達40萬噸,占全球鎳礦總產量19.05%。2017年我國鎳礦的表觀消費量達5252.83萬噸,僅10萬噸左右的鎳礦產量明顯不足以支撐我多對鎳礦的需求。因此,我國鎳礦主要來源于國外進口。截至2018年1月,印尼已批準鎳礦出口總配額2644萬噸,2018年第一季度累計進口鎳礦數量已達329.77萬噸。
2017年世界鎳礦產量及儲量

2017年全球鎳礦儲量占比

2017年全球鎳礦產量占比

全球鎳礦產量(萬噸)及同比(%)

中國鎳礦產量(萬噸)及同比(%)

我國鎳礦表觀消費量(萬噸)

鎳鐵作為鎳礦的替代品,具有提高鋼的抗彎強度和硬度,并降低不銹鋼冶煉成本的優點。在我國,鎳鐵行業起步較晚,但發展迅速,2012年我國鎳鐵產能達到800萬噸,并在往后幾年快速擴張,在2017年鎳鐵產能達4538.17萬噸,在這6年間年均增長率達42.14%。產能的分布主要在江蘇、山東及南方地區,分別占比20%、16%和30%。
2017年我國鎳鐵產能區域分布

目前國內主要有四種不銹鋼生產模式,分別是標準模式、完全鎳鐵式、低鎳鐵+鎳板式和完全純鎳式。四種模式中,當鎳價上漲時,完全鎳鐵式的成本最低,其中RKEF模式更具優勢;當鎳價下跌時,標準模式下的生產成本更低;無論鎳價上漲或下跌,完全純鎳式的生產成本均比標準模式高。由于低鎳鐵+鎳板式模式下生產的雜質較多且不易控制,一般較少用于304不銹鋼的生產。
標準模式原料結構

完全鎳鐵模式原料結構

低鎳鐵+鎳板式原料結構

完全純鎳式原料結構

隨著我國生產技術的不斷進步及對不銹鋼需求的不斷增加,我國不銹鋼產業經歷了一個高速增長的階段,2002-2007年間年均增長率達47.08%。2017年我國不銹鋼粗鋼產量2577.37萬噸,已占據全球不銹鋼產量的53.60%,成為了全球不銹鋼粗鋼產量最高的國家,日本、美國排名次之。中國不銹鋼產量不僅產量高,增長速度也是全球領先,2001年到2017年間年均增長24.27%,遠高于全球5.91%水平。
熱軋是不銹鋼材增長的主要推手,占比高達73.40%,17年同比增長3.12%;冷軋占比26.60%,17年同比減少2.95%。在牌號分組方面,300系鋼材占比最高,51.84%,200系占比25.62%,400系占比22.53%,去年各牌號產量不銹鋼均實現較大增長,今年各牌號產量基本與去年持平。
2017年不銹鋼牌號產量占比

2017年我國不銹鋼分種類產量(萬噸)

據我的不銹鋼網統計,2018年國內計劃新增不銹鋼粗鋼產能共計1082萬噸,其中,300系新增產能652萬噸,400系新增產能430萬噸。
我國不銹鋼產能及新增產能變化(萬噸)

2017年不銹鋼棒線材產能420-440萬噸,產能利用率75%左右,2017年實際產量約320萬噸。
2017年中國不銹鋼棒線材產能分布圖

不銹鋼進口數量總體呈波動下降趨勢,2010年,我國正式實現不銹鋼凈出口,且凈出口數量不斷增長,從2010年的20.55萬噸增長至2017年的277.20萬噸,年均復合增長率為45.02%。
2009-2017年我國不銹鋼凈出口(萬噸)

據中國特鋼企業協會不銹鋼分會最新數據,2018年一季度全國進口不銹鋼62.1萬噸,同比增加39.3萬噸,增長188.9%。從進口結構方面來看,熱軋中厚薄寬帶鋼、冷軋不朽薄板和熱軋不銹盤條是主要的進口鋼材。
2009-2017年我國不銹鋼進口數量同比變化(%)

2009-2017年我國不銹鋼出口數量(萬噸)及其同比變化(%)

2009-2017年,我國不銹鋼出口數量年均復合增長率為28.37%;但近年來增速放緩,2017年實現不銹鋼出口數量395.30萬噸,同比增長0.41%,創歷史新高。據中國特鋼企業協會不銹鋼分會最新數據,2018年一季度全國出口不銹鋼102.4萬噸,與2017年一季度同比增加12.3萬噸,增長13.7%。
2017年,我國粗鋼表觀消費量為62,352.57萬噸,同比增長7.76%,創10年來最高增速;不銹鋼表觀消費量自2008年后持續高速增長,但近年來增速放緩,2017年,不銹鋼表觀消費量創歷史最高水平1984.68萬噸,增速為5.37%。
近年我國粗鋼表觀消費量(萬噸)及其變化(%)

不銹鋼需求各行業占比

餐具、白電領域不銹鋼消費占比約45%,建筑裝飾19%、制造業16%、化工能源12%、交通運輸約7%。
2015-2017年的產量可由不銹鋼日用品產量側面反映,在此期間,不銹鋼日用品產量穩定增長,2016年不銹鋼日用品產量216.09萬噸,同比增長5.23%,截至2017年11月,不銹鋼日用品產量已達217.83萬噸,預計2017年將穩速增長。
2012-2017年11月我國不銹鋼日用品產量(噸)及產量同比(%)

建筑領域穩步增長,未來以平穩運行為主。2017年全社會建筑業實現增加值5.56萬億元,占國內生產總值的6.7%,建筑業的國民經濟支柱產業地位穩固。裝飾裝修行業總產值的歷史走勢與建筑業相似,2006-2007年增速均在20%以上,2008年由于金融危機增速降至14.51%,在2009年增速快速恢復至20%以上,并持續高速增長常達5年,2015年為行業低谷,增速僅有1.3%。但2016-2017年快速回升,總產值分別為11295.16億元、12017.27億元,增速分別為7.49%、6.39%。
2006-2017年我國建筑業總產值(億元)及總產值同比(%)

2017年全社會建筑業增加值與國內生產總值占比

根據中國建筑裝飾協會統計,我國平均住宅全裝修比例在10%左右,一線城市新房為50%,但距離歐美、日本等發達國家80%的全裝修比率仍有較大差距,說明我國全裝修市場還有很大的上升空間。
汽車制造業是我國重點用鋼行業之一。目前,鋼鐵在國內整車重量中的比例約為65%-70%。據統計,汽車鋼材品種規格多達500余種,主要包括鋼板、優質鋼、型鋼、帶鋼、鋼管、金屬制品等,且技術含量高于一般鋼材。
2017年,中國市場汽車產銷量分別為2994.20萬輛和2887.89萬輛,同比增長3.20%和3.04%,連續九年蟬聯全球第一。受購臵稅優惠幅度減小的影響,2017年乘用車產銷增速明顯減緩,是2008年以來年度最低增長水平。2017年,乘用車產銷分別完成2480.67萬輛和2471.83萬輛,同比分別增長1.58%和1.40%,均低于汽車總體約1.60個百分點,占汽車產銷比重分別約為85.50%和85.60%,分別約低于上年1.30和1.40個百分點。中國乘用車市場也進入了成熟期,增幅開始放緩。商用車產銷420.87萬輛和416.06萬輛,同比增長13.81%和13.95%。新能源汽車數據漲幅驚人,產銷量分別為79.40萬輛、77.70萬輛,同比增長53.8%、53.3%,產銷量同比增速分別提高了2.1和0.3個百分點。2017年新能源汽車市場占比2.7%,比上年提高了0.9個百分點,或成為未來汽車發展主流趨勢。
中汽協有關負責人預測,2018年國內汽車市場或銷售2987萬輛,預計增速為3%。由于2018年汽車市場的影響因素整體偏負面,在乘用車增長乏力和商用車增速回落的背景下,預計2018年全年汽車銷量增速不會高于2017年,但鑒于汽車行業龐大的體量和及其龐大的需求領域,未來有望出現較多的細分領域新增需求和衍生的鋼材需求。
汽車重點企業工業總產值同比變化(%)

2008年-2017年汽車產量同比變化(%)

2008年-2017年汽車銷量(萬輛)及其同比變化(%)

國家對水電、核電、風電、光伏等清潔能源實行優先調度,同時通過相關財稅金融政策進行支持。從而促進了清潔電源裝機容量占比上升。這一電力結構調整趨勢,一方面使得火力發電裝機規模增速放緩;另一方面促進了火力發電機走上了高效、清潔之路。在火力發電的減排增效改造中,超臨界機組和超超臨界機組的使用得到增加。超(超)臨界機組通過提高鍋爐中蒸汽的壓強和溫度來提高機組的熱效率,其汽水管道包括再熱器管、過熱器管、水冷壁管、省煤器管、空氣預熱管、導熱管、下降管及各種聯箱管均長期處于高溫高壓條件,因此要求鋼管具有高的持久強度、高抗氧化腐蝕性能并具有良好的組織穩定性。為滿足上述要求,高端不銹鋼管被大量應用。每百萬千瓦超(超)臨界機組消耗Super304H和HR3C等高壓鍋爐管數量約為1250噸。
2008年-2017年發電設備產量(萬千瓦)及其同比變化(%)

2009年-2017年國家電力火電裝機容量同比變化(%)

化工能源設備,包括爐管、物料輸送、熱交換器管等工程設備,在許多情況下要接觸有腐蝕性化學介質,具有承壓、承溫、介質的腐蝕性較強、對安全性要求較高等特點,因而主要靠采用耐蝕金屬類材料,當前使用最廣泛的是不銹鋼,其中,以奧氏體型為主,其次是少量的奧氏體-鐵素體型不銹鋼。
2007-2017年間,我國原油表觀消費量逐年增長,從2007年的3.46億噸增長到2017年的6.06億噸,年均增長達超過5.94%,高于全球消費量年均增長水平。我國的原油進口量從2005年的1.27億噸增加到2017年的4.2億噸,超過美國成為全球最大的原油進口國。2018年1-3月原油表觀消費量達1.57億噸,而原油產量僅有0.46億噸,原油進口量達1.12億噸,進口依賴度高達71.17%。
近些年,我國大力發展鐵路運輸,高速鐵路里程數不斷創新高;隨著城市人口的增加與城市規模的擴大,越來越多的城市開始修建擴建軌道交通,軌道交通包括地鐵、輕軌、單軌、磁懸浮交通、APM等。由于不銹鋼優良的性能、耐蝕性和強度,被廣泛的應用于交通運輸領域。
我國城市軌道交通運營里程數同比變化(%)

根據2016年國家發改委發布的《中長期鐵路網規劃》,我國計劃在2025年,鐵路里程數達到17.5萬公里,以最新公布的2016年鐵路里程數計算,10年內的總里程將增加5.1萬公里。同時,《中長期鐵路網規劃》還指出,到2025年,高鐵里程數將達到3.8萬公里,新增高鐵1.6萬公里。可見國家將大力發展鐵路交通,并以“八縱八橫”為框架修建高鐵,連接主要城市群,基本連接省會城市和其他50萬人口以上的大中城市,將形成以特大型城市為中心覆蓋全國、省會城市為支點覆蓋周邊的高速鐵路網。
廣建地鐵產生了巨大的鋼材需求市場,高品質的鋼材需求強勁,產業優勢向龍頭聚攏??偠灾?,我國在過去十年里,交通運輸迅猛發展,極大的方便了人們的出行。2016年我國軌道交通每億人平均里程數300.34公里,自2010年增長2.77倍,高速鐵路每萬人人均里程數達到0.16公里,自2010年增長4倍。